yl23411永利集团官网
学校首页
首页
yl23411永利集团官网
学院简介
现任领导
师资队伍
专业介绍
机构设置
发展沿革
党群工作
党建动态
工会工作
人才培养
本科生培养
研究生培养
科学研究
学科建设
科研成果
科研动态
招生就业
本科生招生
研究生招生
就业信息
学工在线
学风建设
奖贷资助
校友天地
校友风采
实验室与安全
规章制度
安全管理
分析测试中心
首页
yl23411永利集团官网
学院简介
现任领导
师资队伍
专业介绍
机构设置
发展沿革
党群工作
党建动态
工会工作
人才培养
本科生培养
教学管理
专业认证
培养模式
学科竞赛
研究生培养
科学研究
学科建设
科研成果
科研动态
招生就业
本科生招生
研究生招生
就业信息
学工在线
学风建设
奖贷资助
校友天地
校友风采
实验室与安全
规章制度
安全管理
分析测试中心
首页栏目
图片新闻
学院动态
通知公告
教育教学
学工动态
通知公告
当前位置:
首页
-
通知公告
- 正文
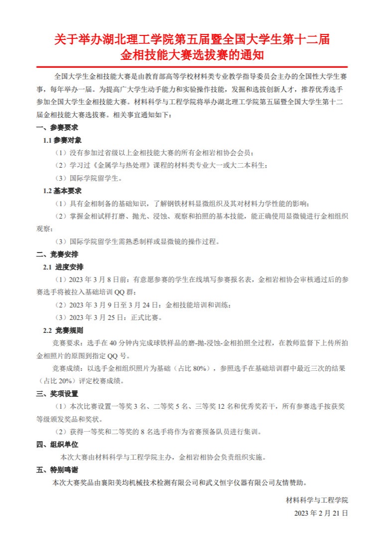
关于举办湖北理工学院第五届暨全国大学生第十二届金相技能大赛选拔赛的通知
作者: 编辑:clxy 审核人: 发布时间:2023-02-23 点击: